Revealing Biomarkers for Ischemic Stroke: Machine Learning Meets Single-Cell Transcriptomics

Revealing Biomarkers for Ischemic Stroke: Machine Learning Meets Single-Cell Transcriptomics


Ischemic stroke (IS) is one of the leading causes of disability and mortality in the world. It is caused by blood clotting in the arteries leading to the brain. It is crucial to dissolve the clot within a specific period of about 4.5 hours to prevent it from reaching the brain and causing brain cell damage or even cell death. There are specific diagnostic biomarkers for IS that can help in the timely detection and treatment of stroke. In addition, the single-cell-level immune responses that result from blood clotting play a critical role in IS progression but are complex and challenging to identify. The discovery of these biomarkers can accelerate diagnosis, timely treatment, and ultimately, the reduction of the global burden of the disease.

Traditionally, diagnosis has been through imaging techniques, clinical examination, and bulk RNA sequencing. The information gathered using these techniques is critical but needs to reflect interactions at the level of single cells. While CT scans or MRIs help to visualise lesions in the brain, molecular details need to be recovered. Similarly, bulk RNA sequencing can provide averaged-out gene expression profiles, missing the critical cell-type-specific signals and immune responses. This paper combines machine learning models (Elastic Net, Lasso, Ridge regression, and Random Forest) and single-cell RNA sequencing (scRNA-seq) to better understand the cellular responses and regulatory mechanisms for IS. This single-cell resolution enables the detection of distinct cell populations, including microglia, macrophages, neutrophils, and T cells, which play pivotal roles in the immune response to ischemic injury. 

The detailed workflow of the proposed framework, integrating machine learning and single-cell transcriptomics, begins with collecting gene expression data for ischemic stroke patients. A technique called Weighted Gene Co-Expression Network Analysis (WGCNA) is applied to group the co-expressing genes into modules, which are then linked to clinical traits of IS patients. Machine learning models are now applied to these modules to identify the diagnostic biomarkers. scRNA-seq is also used to analyse the gene expression data and identify the genes that are differently expressed in IS patients. Overlapping genes obtained from machine learning models and scRNA-seq results are identified as potential biomarkers. 

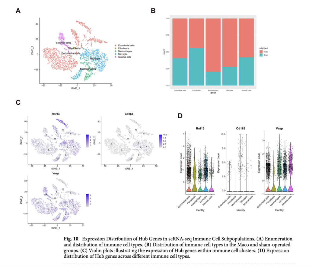
The IMTAS method demonstrated its potential by identifying several promising biomarkers and immune pathways associated with ischemic stroke. For example, specific gene expression signatures in macrophages and microglia were linked to increased inflammation, indicating their role in the progression of ischemic injury. Additionally, immune feature analysis revealed the upregulation of cell adhesion and migration pathways, reflecting the mobilization of immune cells to ischemic sites. The precision of IMTAS over the conventional methods was highly outstanding, especially when distinguishing the ischemic stroke biomarkers from those related to other neuroinflammatory conditions. High precision suggests that IMTAS can be used for diagnostic purposes for ischemic stroke, allowing early intervention and targeted therapies. IMTAS, due to the integration of machine learning on single-cell analysis, distinguished between active and inactive genes, especially in populations of immune cells, and presented novel insights that can immediately be used in biomarkers discovery and therapeutic development.

Overall, this study combines Weighted Gene Co-Expression Network Analysis with machine learning and single-cell RNA sequencing into a comprehensive, novel approach toward biomarkers for ischemic stroke. Such research deepens our understanding of the complex immune features characteristic of IS by focusing on gene-immune interactions. However, further validation on more extensive and diverse datasets is required to confirm the reliability of identified biomarkers. Therefore, the general potential of this work lies in the advance of early detection and treatment methods for ischemic stroke, thereby contributing positively towards reducing the global burden of this disease.

Check out the Paper. All credit for this research goes to the researchers of this project. Also, don’t forget to follow us on Twitter and join our Telegram Channel and LinkedIn Group. If you like our work, you will love our newsletter.. Don’t Forget to join our 55k+ ML SubReddit.

[Sponsorship Opportunity with us] Promote Your Research/Product/Webinar with 1Million+ Monthly Readers and 500k+ Community Members

Afeerah Naseem is a consulting intern at Marktechpost. She is pursuing her B.tech from the Indian Institute of Technology(IIT), Kharagpur. She is passionate about Data Science and fascinated by the role of artificial intelligence in solving real-world problems. She loves discovering new technologies and exploring how they can make everyday tasks easier and more efficient.

Listen to our latest AI podcasts and AI research videos here ➡️



Source link

Leave a Reply

Your email address will not be published. Required fields are marked *

Pin It on Pinterest